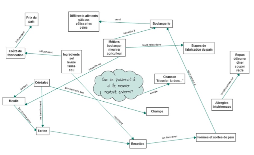
Objectif général du projet

Identifier les différentes étapes dans la fabrication du pain tout en mettant en évidence les interdépendances entre les différents acteurs concernés (paysan, meunier, boulanger, …).